一、项目基本情况
(一)项目名称:许昌市建安医院信息化升级维保服务项目
(二)项目编号:XCFZ-C2026002号
(三)首次公告日期:2026年 01月 21 日
(四)首次公告发布媒介:《中国采购与招标网》、《中国招标投标公共服务平台》、《许昌市建安医院官网》。
二、变更内容
1、本项目原开标时间为2026年2月2日15时00分,现变更为2026年2月 13 日15时00分。
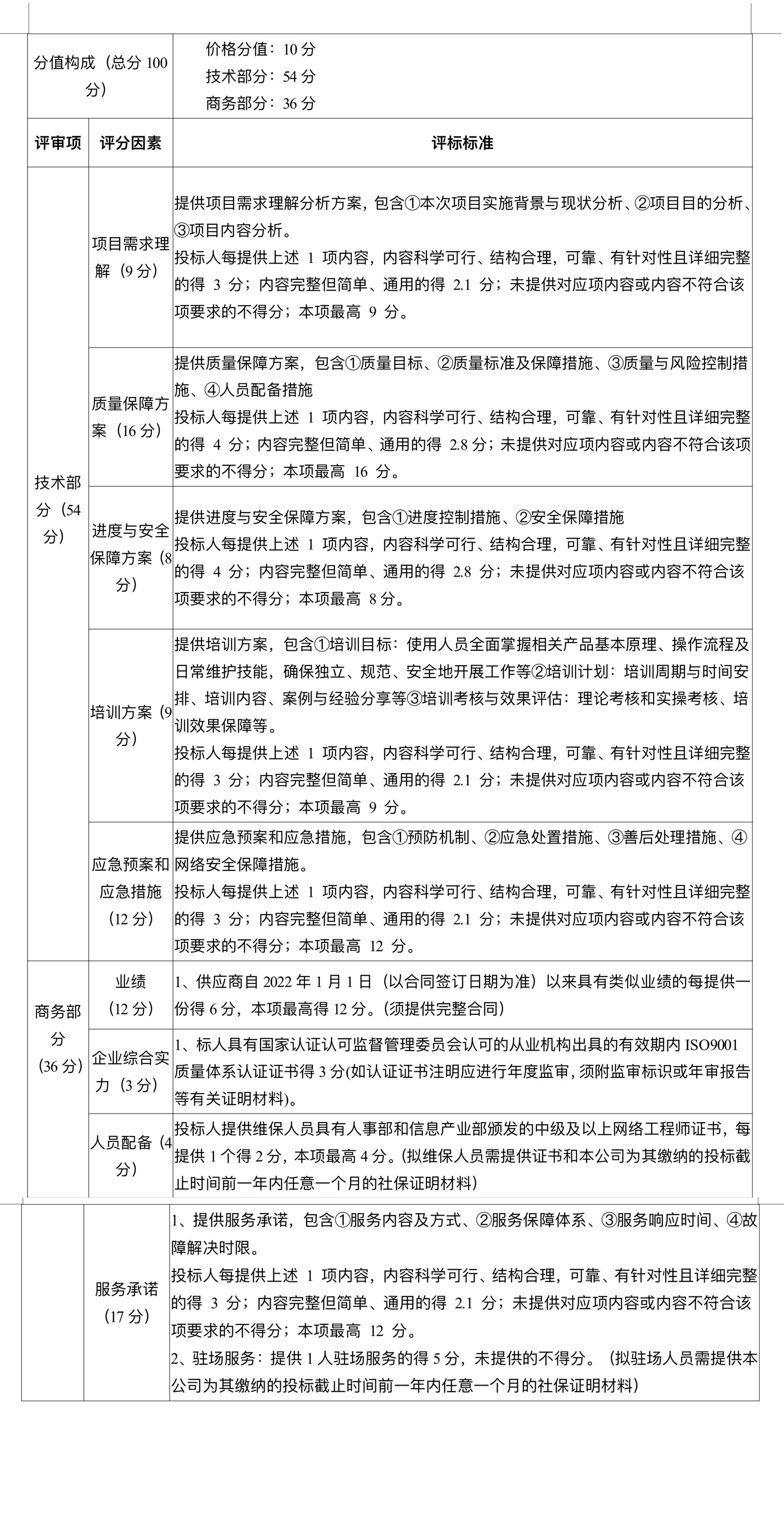
2、原招标文件第六章对 响应文件审查与评审 二、评审标准 技术部分及商务部分 评标标准 现变更为:

三、发布公告的媒介
本次公告在《中国采购与招标网》、《中国招标投标公共服务平台》、《许昌市建安医院官网》发上发布。
四、联系方式
采购人名称:许昌市建安医院
地址:许昌市魏都区华佗路西段
联系人:柴女士
联系电话:15237446617
代理机构名称:法正项目管理集团有限公司
地址:河南省许昌市天宝路天宝华府9号楼
联系人:秦女士
联系电话:13903743375
许昌市建安医院
2026年02月08日