当精神疾病遇上新冠,用药需要注意什么?

文章来源:许昌市建安医院发布时间:2023-01-04 18:13

?在疫情新形势下,周围的小伙伴陆续“阳了”。对于长期服用精神疾病药物的患者如果不幸“中招”,居家用药时需要注意哪些问题呢?

一、“阳了”,要暂停精神药物治疗吗


突然自行减量或停药,将会导致病情加重或复发,有的还会引起撤药综合征,出现眩晕、恶心、呕吐、头痛、嗜睡、感觉异常等症状。即便感冒或感染新冠,也一定要坚持继续服用药物,切勿自行停药。如果担心药物互相有冲突,可以咨询医生或药师,根据医嘱服用。



二、新冠治疗药物对精神科药物有影响吗

答案是一般不会产生有临床意义的影响。但正在服用氯氮平的患者,发热持续时间超过3天,应将当前氯氮平剂量降至原剂量的1/2-1/3,待退烧后再逐渐恢复至原剂量。发热引起的炎性因子可能会使氯氮平代谢酶的活性降低,导致氯氮平浓度大幅增加。同样奥氮平、度洛西汀理论上也会受此影响,但这两个药物的安全性高于氯氮平,3日内退热可不调整剂量,只需观察是否有不良反应即可。


三、服用抗精神药物期间使用新冠治疗药物要注意什么


1.退烧药优选对乙酰氨基酚

由于新冠感染大多会引起发热甚至高热,退烧药是人们“常备药清单”中的必选品。目前常用的退烧药有对乙酰氨基酚、布洛芬。如果出现发热(38.5℃以上),肝功能正常者,选择对乙酰氨基酚更为安全。

不建议使用含阿司匹林、布洛芬成分的药物退热,它们有增加出血的风险,还能使血锂浓度升高。正在服用碳酸锂的患者尤为注意。

2、
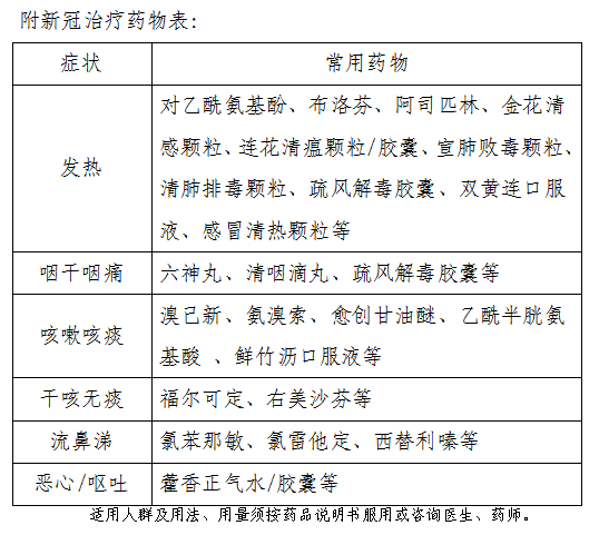
可对症选择治疗新冠的中成药

连花清瘟胶囊(颗粒)、金花清感颗粒、宣肺败毒颗粒等具有疏风清热、化湿解表、清热解毒功效的中成药可用于新冠感染时咽痛、发热、肌肉酸痛、乏力等症状的对症治疗。

目前没有证据表明抗精神病药物与上述中成药同服存在药物相互作用,因此可选择上述中成药对症治疗。

3、不建议使用止咳药右美沙芬

右美沙芬是常用的止咳药,主要用于控制无痰干咳。

右美沙芬是CYP2D6酶的中等程度抑制剂,会使2D6酶代谢的药物浓度上升,导致不良反应增加。如正在服用氟西汀、帕罗西汀、伏硫西汀、托莫西汀、米安色林等抗抑郁药,或停药不足2周的患者,禁用右美沙芬。


4.服用碳酸锂的患者,应避免持续大量出汗

部分患者退热时会采用发汗的方式退烧,如持续发热,一直发汗则会引起体液大量丢失,从而造成血锂浓度上升,甚至出现手抖等中毒反应。服用碳酸锂患者应保持水分和食盐的稳定摄入,如有不适,尽快就医。


最后,再次提醒广大患者朋友们,抗精神病药的使用过程中务必遵医嘱坚持服药,不可自行增减剂量或停药。如若出现新冠感染症状需要居家自行治疗时,按照药品说明书服药,不可为了快速缓解症状盲目增加剂量。同服的过程中大家要关注自己的症状变化,出现不适时需及时就医。


安全防疫 / 从我做起


(转发自 健康贺州

(如有侵权 我们将及时删除)